Modern Kiss: Learn to Play Stern’s 2015 Refresh of the Classic Kiss Table


I've never been a fan of the band. Gene Simmons - in my opinion - makes it kind of hard to respect the band from an ethical standpoint. At the same time, it's also kinda hard not to appreciate how the band popularized shock rock. Even though Alice Cooper absolutely did it first, Kiss made their elaborate costumes, pyrotechnics, stunts, you name it - a big mainstream thing. The look of the band is certainly influential, at least, even if the music is - dare I say - okay at best.
But, that's beside the point. Even if you're not a fan of the band, there's a TON to love about the machine. This is a game featuring a classic John Borg layout, and while early code versions of the game were met with a mixed response, each update to the game's software dramatically improved how it was perceived, and today is often considered to be among Stern's finest releases of the 2010s. So, let's dive into this game, and see how we can squeeze as many points as possible out from it.

Note that this is a guide for the Kiss game released by Stern. For a tutorial on the (more popular) game by Bally, you can check our Bally Kiss tutorial out here.
About Kiss (Stern)
The Kiss pinball machine by Stern, released in 2015, offers an immersive experience that captures the excitement of a live Kiss concert. The game features a vibrant playfield adorned with ramps, targets, and LED lighting, all themed around the iconic rock band.
- Release Year: 2015
- Design: John Borg
- Art: Kevin O’Connor
- Code: Waison Cheng, Tanio Klyce, Mike Kyzivat, Lonnie D. Ropp
- Animation: Zac Stark, Chuck Ernst, Mark Galvez
- Mechanics/Electronics: Robert Blakeman
- Sound/Music: Bob Baffy
Kiss (Stern) Playfield Overview

Kiss has a pretty standard layout, with the only real notable standout being the giant Gene Simmons face which will certainly haunt your dreams. Otherwise, we have some standard ramps, loops, spinners, targets, etc. Honestly, the most unusual aspect of the layout is that there are four pop bumpers, which is an obvious homage to Bally's best-selling Kiss game. (If you ever have the chance to see the two games side-by-side, you'll see that both games have nearly identical cabinet/translite artwork, similar playfield art, and a grid of inserts in the center of the machine. Definitely a great example of how to modernize a classic look.)
The most important shot at the table is the center ramp, which is accessible by both flippers. Admittedly, this shot doesn't progress you towards multiballs or anything, but it is a very easy shot to make on the fly, making it a great bailout shot that you can shoot at to regain control if you don't have it. More importantly, the shot serves as a great combo vector, which makes it valuable as combos are very lucrative on Kiss.
The other major shots are all of solid value, but are often slept on. Gene Simmons (aka the "Demon," but I'm just gonna call it Gene Simmons) is a good shot to get comfy with, as is the tricky STAR area in the upper left-hand corner. Both enable multiballs which can be valuable, even if they seldom are. The right ramp is another good shot to get comfortable with, although it's often the hardest shot at the table (save for the left orbit through the bumpers, but that's rarely an important shot). Sometimes, you can even backhand the right ramp, which is a big deal since it's required for reaching a not-so-tough mini-wizard mode.
The only other major thing I'd say to get comfy with is the scoop just below the bumpers. This scoop is frustratingly tight and is significantly safer to make as a backhand. Being able to make it, however, will allow you to get add-a-balls during multiball, and - more importantly - will allow you to play multiple modes in one ball, which is crucial for high scores here.
In my opinion, Kiss is the ultimate one-ball game. If players are struggling, putting up 50,000,000 is an accomplishment. But the longer the ball stays in play, the more the scoring will accelerate. If someone manages to have one really good ball, they can break a billion points.
One last thing to note: Kiss has received a multitude of code updates over time, many of which dramatically altered the rules to the point where many strategy guides have become completely outdated. If you notice any discrepancies between this guide and another guide, be sure to check out the dates on both. This guide is accurate as of February, 2025, and if we’re being honest, it’s unlikely Kiss will be getting any major rules changes going forward. Games played for competition should absolutely be using this ruleset, but games on location that don’t ever get maintained are likely to be using older code versions. Hopefully, you have some chance to play on the newest code, as it’s truly the best version.
Abridged Kiss (Stern) Tutorial

- Choose a mode at the start of your ball - modes are untimed shot sequences which run until complete. New modes are started at the scoop.
- Most modes are comparable in difficulty - Deuce is usually the first mode players choose (shots move from left to right), followed by Lick It Up or Shout It Out Loud. The only unusual modes are Black Diamond (one shot lit, bumpers move lit shot) and Detroit Rock City (all shots lit, leftmost shot worth double).
- Completing any mode doubles all scoring for the remainder of the ball. Completing a second mode in the same ball triples all scoring, another mode quintuples it, and a fourth gives 10X playfield.
- Beating modes is the most important part of high scores on Kiss. Reaching 5X or 10X playfield in a game assures victory against anyone who is unable to do the same. A great ball will almost always beat a good game.
- If you have no mode running, starting a new one at the scoop should always be your top priority. Similarly, if you’re close to finishing your current mode, consider finishing it and starting a new one before starting a multiball. More modes completed will mean more points for you!
- All shots made as combos are worth double. Given how easy the center ramp is, any left-flipper shot you want should be preceded with a center ramp for maximum value.
- There are two major multiballs:
- Love Gun is lit by shooting STAR over and over, started at the left ramp. During Love Gun, all shots are lit for jackpots, except each jackpot must be collected twice in a row.
- Demon Multiball is lit by locking three balls in Gene Simmons, lock is lit by hitting the targets surrounding the shot’s entrance. All shots are lit for two jackpots a piece; collect enough jackpots for supers. You can lock balls in the Demon during this multiball for a brief 2X or 3X playfield multiplier (additive with the mode completion multiplier).
- Love Gun is easier to start and has much higher potential, but is substantially harder to play out and pretty worthless if you don’t get far. Demon is trickier to start, but will be better than Love Gun on average.
- Completing the grid in the center of the table lights Heaven’s On Fire, a mini-wizard mode worth a substantial number of points. Complete the grid by completing the two target banks (KISS and ARMY), advancing all four bumpers (shoot right orbit), and collecting all four instruments (lit at various shots by shooting right ramp).
- In practice, the instruments are the only element which requires intent; everything else tends to just complete itself. Figuring out where the right ramp is will give you access to this very lucrative feature!
- Completing KISS or ARMY also starts a hurry-up at the left orbit and center ramp, respectively. The hurry-ups aren’t too valuable, but collecting both will light a permanent shot multiplier at whichever shot you hit next.
- Completing KISS and ARMY will light “Backstage Pass,” a mystery award at the scoop. This is an add-a-ball during multiball, but during single-ball play can award lucrative Super Scoring features.
Getting Started

Kiss has no skill shot, but you will be prompted to select a song at the start of the game. This is not purely aesthetic - selecting a song will choose your mode. Modes in Kiss are not timed - they will run until you complete them or drain - but are very important for scoring as they're closely tied to playfield multipliers, which are valuable for obvious reasons. We'll go over mode choice soon - for now, just keep in mind that completing modes is extremely important, so don't sleep on them at all.
While there is no skill shot, it is possible to cheese a shot to the left orbit. If you plunge slowly, the ball can go up into the orbit and hang up there for a bit, before gently rolling down and tripping the left orbit switch. If the ball hangs for long enough, this will count as a shot to the left orbit, which can be very nice if your mode expects you to shoot the left orbit right away.
The other thing that we should definitely get out of the way is that in Kiss, all shots made as combos are worth double. If you've played Aerosmith, Guardians of the Galaxy, or Star Trek (among others), this rule should sound familiar to you. Combos are indicated by rapidly flashing arrows, and since they're worth twice as much, you should try to make any valuable shots as combos if possible. Ordinarily, I'd say not to dwell on this too much, but Kiss has that super-easy center ramp which makes combos rather easy. So, if you have a trap, and you're comfortable doing so, consider shooting the center ramp before shooting something else. That way, you can really squeeze some extra points out of whatever it was you were already doing.
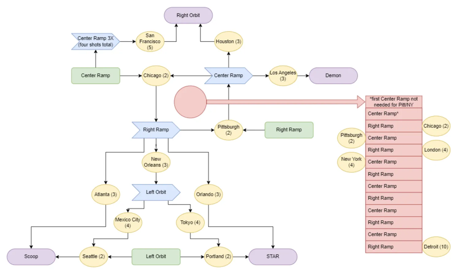
Speaking of combos, there are also fifteen "city combos” available, which are specific sequences of shots worth some points immediately, and worth some points in bonus. You can only collect each combo once. They’re nothing really to write home about or deliberately pursue for anything other than personal satisfaction, so I’d say you don’t really need to memorize them or anything. Besides, you’re pretty likely to get a few of them without even trying. But, if you were curious as to the full list of combos:
- Chicago: Center ramp -> right ramp
- New Orleans: -> left orbit
- Mexico City: -> scoop
- Tokyo: -> STAR
- Atlanta: -> scoop
- Orlando: -> STAR
- London: repeat
- Detroit: repeat four times (ten shots total)
- New Orleans: -> left orbit
- Pittsburgh: Right ramp -> center ramp
- Los Angeles: -> Gene Simmons
- Houston: -> right orbit
- New York: repeat
- Seattle: Left orbit -> scoop
- Portland: Left orbit -> STAR
- San Francisco: Center ramp (four times) -> right orbit
Again, these aren’t that important for scoring, so such a contrived list (thankfully) doesn’t need memorization - I just think they’re neat. Neat enough that I also made a flowchart which probably makes it even more complicated than it needs to be - but hey, I like flowcharts!

Modes

Kiss has eight modes, each corresponding to a different Kiss song. Most songs are pretty comparable in value, but are not comparable in difficulty. While scoring points from modes is pretty nice, what's more important is beating them - we'll get to why in just a minute. And again, you'll get to select a mode to start off every game - so before you plunge, be sure you have the mode you want to play queued up. As for which mode you should go for, let's go over the options real quick. Fortunately, none of them are super complicated and primarily just boil down to "shoot the blinking shots." But if you're curious as to how those shots move around:
- Deuce starts with the two leftmost shots lit, which will move to the right with each successful shot made. Once you get all the way over to the right, the lit shots will begin roving (i.e. moving around) at which point you should just loop the center ramp repeatedly until you win.
- Hotter than Hell has you alternate between hitting the KISS targets on the left and a random shot on the playfield, rinse and repeat.
- Lick it Up lights two random shots, you hit one of them and the shots will move to two other random shots.
- Shout It Out Loud starts with the center ramp, then lights the orbits, then STAR, right ramp, and Gene Simmons.
- Detroit Rock City lights all major shots for points, but the leftmost one will be worth double. So, you should try to clear them from left to right.
- Rock & Roll All Nite is similar to Shout it Out Loud except the shots alternate between sides of the playfield instead of going outside-in. Each shot also lights more arrows, so this one gets easier the deeper into the mode you get.
- Love It Loud starts with the two orbits lit, hit both to light the four center shots. Hitting any center shot will unlight it, but will be relit after hitting another center shot (so basically, just hit center shots as much as possible, provided you're not hitting the same shot repeatedly).
- Black Diamond starts with a right orbit shot, feeding the bumpers. From there, one shot will be lit, but bumper hits will change the lit shot. Ideally, you get the center ramp lit, at which point you can just loop the center ramp to finish up the mode.
Modes do not run on timers, nor can they be failed; they will run until you beat them. Usually, they’ll even carry over from ball-to-ball, although sometimes (I’m not really sure when or why), you’ll get the option to change modes at the start of a new ball. Generally speaking, that’s not a good idea. Beating modes is much more important than scoring points in them - we’ll get to why in just a minute. Once a mode is completed, you can shoot Backstage Pass to start another one of your choice, and if you drain without a mode running, you’ll get to start another one for free at the start of your next ball.
The reason why beating modes is so important is because doing so awards playfield multipliers: finishing a mode will double all playfield values for the rest of the ball. Finishing another mode (in the same ball) will increase the multiplier to 3X, then 5X, and then a whopping 10X playfield. I, for one, love this rule, as it means the stakes of play are constantly rising as the ball goes on. Admittedly, it does mean that whoever wins a competition game usually boils down to whoever managed to get the biggest playfield X. I mean, White Water fans know how insane 5X scoring is, let alone 10X! 20,000,000 is a pretty commendable score if you fail to get to any playfield multipliers. At 10X scoring, that'd be pretty pathetic for a single shot. Leads on Kiss are very fragile - decent games will lose to great balls.
When you finish that mode, you want to pick up a new mode at the Backstage Pass scoop immediately. Don’t think about doing anything else - even if a multiball is lit, starting a new mode is more important! Again, backhanding the scoop is typically much safer than forehanding it, but it still remains a tight shot. As for which mode you should pick first, there's a lot of subjectivity there. Deuce is easily the most common first mode I see, which is fair because a ball one “skill shot” will always count for the mode, and it also prioritizes an early shot to the STAR shot (which advances you towards a multiball). It's also pretty easy to beat, especially if you're able to just repeatedly loop that center ramp during the roving arrow phase.
The other "easy" modes include Lick It Up, Shout It Out Loud, and (to a lesser extent) Rock & Roll All Nite, and usually (alongside Deuce) make up the first four I pick. Love It Loud is also solid, but requires a not-so-easy shot through the left orbit to start things out. Black Diamond is also pretty good, provided you're comfy enough with the bumper feed and are patient enough to set your shot up on the center ramp. (It's also notable for being the absolute worst song to play during a multiball, considering that there's only one shot lit and it'll be moving all over the place.) Hotter Than Hell is alright, but I wouldn't really recommend it for single-ball play given how the KISS targets tend to arc the ball towards the right outlane.
Detroit Rock City might seem like an appealing pick as it will have all shots lit, but it's a bit of a trap. Yes, you can shoot anything for mode points, but it also means you have to shoot everything to finish the mode. Invariably, this means you'll be stuck with a shot to the left orbit or right ramp, which isn't really a good situation to be in if you want to build up your multiplier. That said, it's a great choice if you're about to play a multiball, seeing as there will be points everywhere and you'll hit most of the necessary shots pretty quickly.
In summary, the most common mode sequence is Deuce, Lick It Up, Shout It Out Loud, and Rock & Roll All Nite, in that order. Detroit Rock City and Hotter than Hell are both solid multiball picks. But all of the modes are good - so long as you're beating modes, you should be in good shape!
Love Gun Multiball

This is the first of two major multiballs available, and is usually the easier of the two to start. But it's also barely ever worth anything, and is best used as a means to advance through your modes. It also has differing rules depending on whether you're playing the Pro version or the Premium/LE version of the game.
First, to light Love Gun, you need to shoot the STAR targets a handful of times to gradually fill up a meter at the bottom of the display. This area has a handful of kickers which will bounce the ball all over the place, the more action you get, the more progress you'll make. The Premium/LE version makes this a hair easier by putting up a drop target to catch the ball after a shot is made to STAR, which will push the ball back up into the area to get some more action going if the game doesn't think it gave you enough. The Pro doesn't give you any consolation hits.
Once it's lit, you can start Love Gun by a shot to the right ramp. (On the Pro - not on the Premium - you can also start it with a shot to the saucer in the back of the STAR area, but this is usually much harder to make than a right ramp shot anyway.) On the Pro, this will start out with a 2-ball multiball, prompting you to collect a hurry-up at the STAR shot again. On the Premium, the ball sent around the right ramp will be dropped behind the drop target (after flying across the back of the game in a very cool yet easy to miss effect), and you'll only have one ball in play to collect the hurry-up. In either case, collecting the hurry-up will kick a third ball into play and establish the value of the jackpot for the multiball. Failing to collect the hurry-up will set the jackpot to the minimum value and will leave you with a two-ball multiball.
After the hurry-up, Love Gun will light all major shots for jackpots. After collecting a jackpot, you have to shoot the same shot again for a double jackpot before you can collect anything else. So, if you shoot the center ramp first, that'll mean the center ramp will be the only shot you have lit. This makes Love Gun an exceptionally difficult multiball to play well - you need to be precise and cross your fingers that you don’t lock yourself out of everything by accidentally shooting a difficult shot. Personally, I feel like every time I play this multiball, I hit the left orbit right away and then fail to score any other jackpots.
If that's not enough, even at max value, Love Gun jackpots are borderline worthless. The real upside to Love Gun is that it makes playing out modes significantly easier, since you have more balls in play. Plus, you have your multiplier in play, which can give you some decent value here if you manage to score enough jackpots.
While you can bring a mode into a multiball, you cannot start modes during multiball - which makes sense, considering that you have to pick out which song you want to play. Again, if you don’t have a mode running, starting one is your number 1 priority. If you do have a mode running, and you’re close to finishing it...then things become tricky. Bringing a fresh mode into a multiball means that it’ll be easier to finish the new mode. Plus, beating the current mode means you’ll have a playfield multiplier for the entire multiball, which is nice. However, if you beat the mode and then drain before starting the multiball, you miss out on having a playfield X during the multiball. Decisions, decisions! Risk/reward scenarios like this are what make Kiss so great!
If you manage to score all major jackpots during Love Gun, you'll light the right ramp for a triple jackpot, then the STAR shot for a super jackpot worth a whopping 50,000,000 points. You can definitely make Love Gun worth your while if you have some decent playfield multipliers or can hit the shots you need as combos - doing so can have the jackpots build up pretty quickly. But far more often, I find Love Gun to be worth less than 10,000,000 points, which is significantly less "INSANE!" than Paul Stanley always claims it to be. Again, it's best to keep focused on your modes.
Demon Multiball

The second multiball has to do with the giant Gene Simmons head, and this one is a bit more valuable, albeit a tiny bit harder to start. Locks are lit by shooting the ball into Gene Simmons (yuck) in order to spell D-E-M-O-N, or - if lock isn't already lit - by hitting the two Light Lock targets on either side of the entrance. It's a little tough to see what's going on underneath the head - in case you're curious, there's a spinning disc (a la Whirlwind) which spins to keep balls out of a scoop behind it. If lock is lit, you'll be able to put the ball into the scoop, at which point Gene Simmons will just vomit it back at you. (On the Premium, Gene Simmons has a bigger stomach and can lock three balls. Given that there's no skill shot - and that him spitting balls out at you will give you a brief ball saver - it's just an aesthetic difference.)
Locking three balls will start Demon Multiball, which is reminiscent of Klingon Multiball from Star Trek. The rules are pretty simple: all six major shots are lit for two jackpots a piece (i.e. each one can be collected twice). The sixth jackpot you collect will be a super, as will the twelfth (i.e. final) you collect. Afterward, a roving double jackpot will be lit, followed by a double super collected at Gene Simmons, at which point all shots will relight for two jackpots again. So, it's basically just a jackpot bonanza, shoot all over the place and you're sure to get paid.
The other notable rule to be aware of is that during Demon multiball, hitting the two Light Lock targets will light Gene Simmons' head for a ball lock. Locking a ball will keep it out of play, but will also double all scoring while it's locked. With one ball locked, you can clear the Light Lock targets again and lock a second ball to triple all scoring. Pretty nice! This rule might be familiar to you if you've played Aerosmith, Guardians of the Galaxy, or Metallica. Obviously, playfield multipliers are one thing - but keeping a ball out of play is nice. I mean, if you have a ball locked up, not only is that less chaos on the field, but it also means that you're not susceptible to double drains! As a quick aside, the Demon multiplier isn't multiplicative with the Playfield X, it's additive. Having 3X playfield (from completing two modes) and 3X demon will give you 6X playfield, not 9X.
Anyway, multiballs in Kiss cannot be stacked, so you can't start Demon during Love Gun or vice-versa. I will say that between the two, I find Demon to be the more valuable choice on average. That doesn't mean Love Gun is ignorable - multiballs are multiballs - but Demon is usually gonna be worth significantly more. Of course, it is harder to start - those targets can be really hard to hit, especially the one on the right, and the Demon shot itself is a drain risk if the disc messes you up. There’s also the fact that Love Gun has a much higher potential. A single Love Gun super is worth more than the average Demon multiball, it’s just much harder to score those points.
All things considered, I usually go after Love Gun first anyways, considering how it's much easier to start and can be used to advance through modes much faster. After Love Gun is over, then I'll start working on Demon, although I usually prefer to shoot Gene Simmons for mode shots instead of aiming at the Light Lock targets - missed shots & random bounces will light the locks before too long anyway.
K-I-S-S & A-R-M-Y

There are two banks on either side of the playfield - K-I-S-S on the left (which is a bank of standups on the Pro and drops on the Premium), and A-R-M-Y on the right (which is a bank of standups on all versions). These banks manage to involve themselves with a bunch of different game objectives, so let's break them down for a second.
First off, completing either bank will light a hurry-up: KISS to the center ramp, ARMY to the left orbit. These are worth about a million each, which are pretty measly, but collecting both will light a shot multiplier. Whichever shot you hit next will be doubled for the remainder of the game which is pretty nice! This is multiplied by the combo value, too - so a combo made to a shot with a doubler on it will be worth 4X. (And this is multiplied by the playfield multiplier: a max-value shot is (10X playfield + 3X Demon) * 2X combo * 2X shot = 52X.) As far as the best shots to multiply are concerned, the center ramp is unequivocally the best shot since you’re likely to be shooting it constantly anyways. STAR is nice if you’re hedging on a good Love Gun, Gene Simmons is good for similar Demon Multiball reasons. But there aren’t really any “bad” shots to multiply.
Whether or not you start or collect either hurry-up, completing KISS and ARMY will also light the scoop for a Backstage Pass. This is a mystery award, which most notably will be an add-a-ball during a multiball. (If your multiball’s ball saver is still running, Backstage Pass will award 2,000,000 points and will relight itself, instead. That way, you maximize your ball save time!) However, the other awards granted by Backstage Passes can be valuable, too - while there are some like "hold bonus" and "bonus X" that kinda suck, many possible awards are "super scoring" features which make a specific playfield element (like ramps, bumpers, the spinner, etc.) worth a considerable number of points. There's also one award that just lights a shot multiplier!

Now, aiming at these targets during single-ball play is pretty dangerous - both banks are angled pretty nicely to send the ball into the opposite outlane. But, you can make it easier on yourself by rolling through the "Kiss Army Combo" and "Kiss Combo" inlanes on the left side and right side, respectively, to light a single target on the opposite bank. One-timing the lit target will instantly clear the entire bank - so take advantage of that, especially during multiball. Making these combos also increases your Bonus X, which usually isn't worth too much, but can be pretty substantial if you have a lot of city combos.
Finally, completing the KISS bank enough times will light "Front Row" on the left outlane. This is a virtual kickback; when lit, you're safe from left outlane drains. Each relight requires more KISS completions than the last - and given that aiming for KISS is a risk for a right outlane drain, I wouldn't really worry about working hard to relight Front Row.
Heaven’s On Fire

You may have noticed the grid of inserts in the center of the playfield, which as we've mentioned, is an homage to the grid from the Bally machine. Kiss has several wizard modes, the first of which is started by completing this grid. The grid is composed of sixteen inserts; each one is lit by hitting a specific playfield feature. (Ignore the fifth row of larger inserts at the bottom of the grid for now - those correspond to a different wizard mode which we’ll talk about later.)
This might sound arduous, but the top three rows are incredibly easy to complete. KISS and ARMY correspond to their respective targets; hitting a target will light the matching insert on the grid. While any multiball is liable to give you both banks in their entirety, the grid progress carries over from ball to ball - so, you just have to hit all eight targets at some point during the game to finish these rows. The third row is arguably easier - rolling over the leftmost inlane will light the right orbit to advance one bumper’s value. Advancing a pop bumper’s value will light the matching bumper’s insert in the grid. However, you can stack the advances: if you roll over the inlane four times and then shoot the orbit, you’ll complete the entire row all at once. Given that the center ramp feeds the inlane, it’s pretty uncommon to not have all possible advances lit all at once. So, shoot the right orbit, like, ever, and you’ll close out this row.
That leaves us with the final row, which requires you to collect instruments. Shooting the right ramp when “Instrument Power On” is lit will light one instrument at the table. Shooting a lit instrument will collect it. There are four of them, located at the left orbit, STAR, center ramp, and Gene Simmons. You need to collect each instrument once before you can collect any instrument twice - meaning if you have all uncollected instruments actively lit, you won’t be able to collect any more instruments until you collect all of them. Each instrument you collect corresponds to one insert in the fourth row.
I find that this row is the only part of the grid which requires any focus. The right ramp is one of the trickiest shots to hit, and it can be pretty easy to ignore. Don’t do that! Figure out how to hit it early on, and light your instruments when you can. The left orbit can be a bit of a pain to collect the instrument there, but don’t worry about that too much - at the end of the day, collecting instruments is functionally all you really need to do in order to reach Heaven’s on Fire.
Anyway, you need to complete the grid a set number of times (twice by default) to light Heaven’s on Fire at the scoop. Note that you don’t have to complete one grid before working on the next - completing an insert multiple times just means it’s completed for your next grid. For example, if you advance all of your bumpers three times, then you’re all set with the third row for your first three grids.
Heaven’s on Fire is a pretty simple multiball: you're just trying to clear the entire grid again. Spell KISS ARMY, shoot the right orbit, and collect all four instruments (you don’t need to relight instruments, although the right ramp will spot a lit instrument). Each grid insert awards a jackpot; collecting all sixteen lights a super jackpot at the scoop. Note that the Backstage Pass will not be an add-a-ball here: instead, spelling S-T-A-R will make your super jackpot into an add-a-ball as well. This is infinitely repeatable, by the way. As long as you keep spelling STAR and keep completing grids, you can keep this going indefinitely.
As one might expect from a mini-wizard mode, Heaven’s on Fire is rather lucrative. As long as you have any playfield multipliers going, it’s pretty hard to score less than a hundred million from it. So, don’t forget about those instruments!
Kiss Army (Wizard Mode)

Okay, now onto the row of inserts beneath the grid. Each of these inserts correspond to varying playfield objectives. These are kinda like the Eddie cards in Iron Maiden - completing one objective will get the light flashing, completing a more difficult, related objective, will turn it solid. For Kiss Army, you just need all four inserts flashing, which means you have to do the following:
- Spaceman: Collect six instruments
- Starchild: Start Love Gun Multiball
- Demon: Start Demon Multiball
- Catman: Light all four bumpers
Once all four inserts are flashing, shoot the scoop to start Kiss Army, a multiball during which all shots excluding Gene Simmons are lit for jackpots. After collecting a jackpot, only Gene Simmons will be lit for a double jackpot. Collecting that will relight everything that you haven’t already collected for a jackpot yet. So, it’s any shot, then Gene Simmons, then a different shot, rinse and repeat until you’ve collected all of the jackpots, at which point Gene Simmons will be lit for a super worth the sum of all of your jackpots up to that point.
As is the case with Heaven’s on Fire, the hardest part of this multiball is collecting all of the instruments. The other four components are trivial.
Rock City (Wizard Mode)

Finally, there’s Rock City - not to be confused with the song mode of the same name - which is lit by getting all four inserts solidly lit:
- Spaceman: Collect twelve instruments
- Starchild: Score a Love Gun Super Jackpot
- Demon: Score a Double Super Demon Jackpot
- Catman: Advance all four bumpers three times each
I’ve actually never seen this mode myself. It’s remarkably difficult to reach, mostly due to how difficult scoring the Love Gun Super jackpot is. Twelve instruments is a tough ask, too - advancing all of the bumpers isn’t that tough, nor is collecting a Double Super Demon provided you play more than one Demon multiball.
To my understanding, it’s reminiscent of Encore from AC/DC or Super Hero from Spider-Man. There’s a series of phases you have to play through, where each phase has a different objective you’re required to complete. Each phase you complete adds a ball into play, and the goal (obviously) is to get through all of the phases.
Interestingly enough, Rock City is the final wizard mode. There’s no wizard mode available for completing all of the songs. Although, if I’m being honest, beating all of the songs could very much be easier than Rock City is. I’m not really sure, since I haven’t done one or the other. Hopefully you have better luck than I do!



